Jump to content

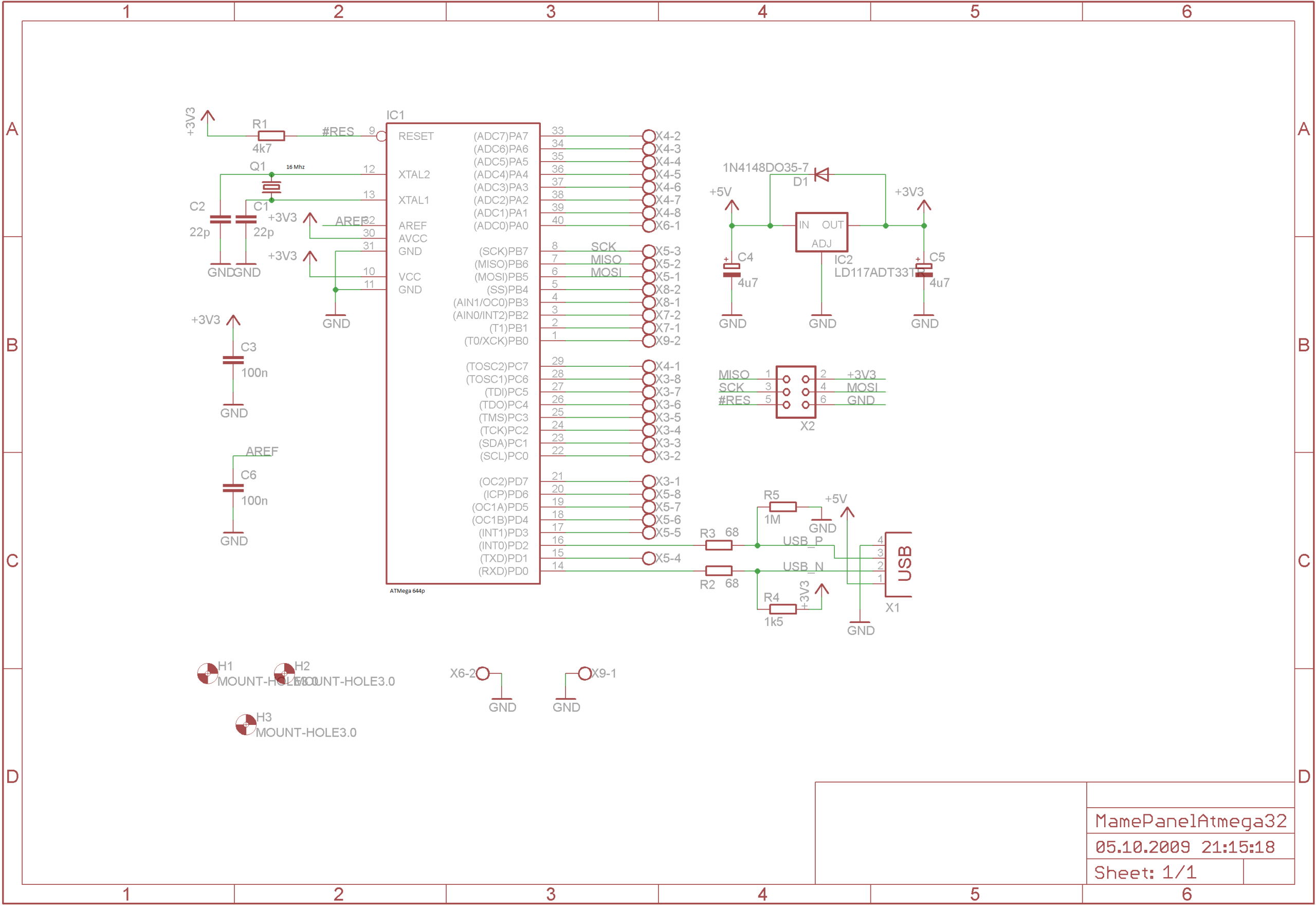
File:V-USB Mame Panel Atmega32-Schematic.png

From MidsouthMakers - Memphis Area Hackerpace
Revision as of 20:52, 14 February 2013 by Bseishen (talk | contribs) (Schematic for Custom mame Electronics)
(diff) ← Older revision | Latest revision (diff) | Newer revision → (diff)

Original file (3,088 × 2,127 pixels, file size: 217 KB, MIME type: image/png)

Schematic for Custom mame Electronics

File history

Click on a date/time to view the file as it appeared at that time.

Date/TimeThumbnailDimensionsUserComment
current20:52, 14 February 2013Thumbnail for version as of 20:52, 14 February 20133,088 × 2,127 (217 KB)Bseishen (talk | contribs)Schematic for Custom mame Electronics

The following page uses this file:

Metadata